药膳黑猪全产业链循环养殖四方合作方案
药膳黑猪全产业链循环养殖四方合作方案
一、合作总则
(一)合作宗旨
以乡村振兴战略为指引,依托“一带一路”与金砖国际合作平台,整合四方优势资源,聚焦重庆城口县、河南南召县两大核心基地,以国内领先的循环养殖技术为核心,构建“育种—-养殖—加工—销售”全产业链体系,通过分散式养殖与创新运营模式,实现产业增效、农民增收、品牌出海的共赢目标,打造全国药膳黑猪产业标杆与乡村振兴示范项目。
(二)合作主体
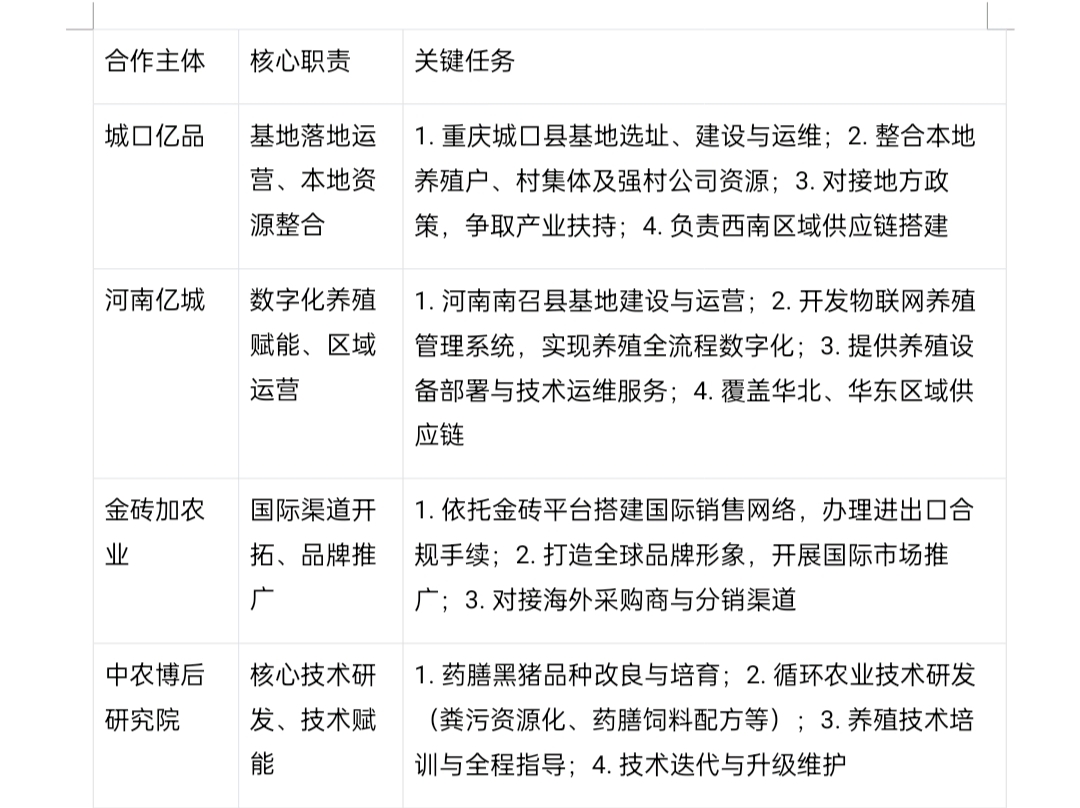
城口县亿品农业发展有限公司(以下简称“城口亿品”)
河南亿城鹅业云科技有限公司(以下简称“河南亿城”)
金砖加农业发展(北京)有限公司(以下简称“金砖加农业”)
北京中农博后农业科学研究院(以下简称“中农博后研究院”)
(三)核心目标
总投资20亿元,建成年出栏60万头药膳黑猪的全产业链项目;
打造“一乡一镇一农场”标准化发展模式,带动两地及周边养殖户致富;
依托金砖国际平台,实现药膳黑猪产品出口,开拓国际市场;
建立差异化循环养殖技术体系,形成行业核心竞争力,降低养殖成本30%以上。
二、合作主体职责与分工

三、项目核心规划
(一)基地布局与建设
重庆城口县基地:建设育种中心1个、循环养殖示范园3个、加工配送中心1个,辐射西南地区,规划年出栏25万头;
河南南召县基地:建设规模化养殖基地5个、数字化管理中心1个、区域分拣中心1个,覆盖华北、华东市场,规划年出栏35万头;
养殖单元标准:每栋猪舍设计养殖规模200头,采用农村分散式布局,利用闲置土地资源,降低集中养殖风险与环保压力。
(二)全产业链架构
上游:建设专属育种基地,培育药膳黑猪优良品种;配套药膳饲料生产厂,利用循环农业技术实现饲料自给自足;
中游:推行“每栋200头”分散式养殖,由公司统一提供种苗、饲料、技术支持,养殖户按标准养殖,公司保底回收;
下游:建设现代化加工中心,开发冷鲜肉、预制菜、高端礼盒等系列产品;搭建“线上商城+线下门店+国际出口”三维销售网络,国内覆盖核心城市,国际依托金砖平台出口“一带一路”沿线国家。
(三)运营模式:村集体+公司+养殖户+强村公司
村集体:整合本村闲置场地、协调养殖户资源,监督养殖标准执行,享受集体经济分红;
公司(四方联合运营体):统一规划、统一技术、统一采购、统一回收、统一销售,承担市场风险与运营成本;
养殖户:投入劳动力与养殖场地(或租赁公司提供场地),按标准养殖,获得保底收益+利润分红;
强村公司:负责区域养殖户统筹管理、物流配送、技术对接,助力村集体经济壮大。
(四)投资与资金规划
总投资:20亿元,资金来源为四方出资、银行专项贷款、政府产业扶持资金;
资金用途:基地建设(40%)、技术研发与设备采购(20%)、品牌推广与市场开拓(15%)、运营储备资金(15%)、养殖户补贴(10%)。
四、技术体系与核心优势
(一)核心技术
药膳黑猪品种改良:培育兼具营养价值与口感的专属品种,富含药膳成分,差异化竞争优势明显;
循环农业技术:实现“养殖废弃物—有机肥—农作物—药膳饲料—养殖”闭环,降低饲料成本与环保投入;
数字化养殖技术:通过物联网设备实时监测养殖环境,智能调控饲喂、通风、防疫,保障养殖标准化与安全性。
(二)核心优势
技术差异化:区别于传统大型猪企模式,以循环农业技术降低成本,药膳品种形成独特竞争力;
模式可复制:“一乡一镇一农场”+分散式养殖模式,适配农村资源现状,易推广、易落地;
平台赋能:依托金砖国际平台与“一带一路”倡议,打通国际销售渠道,市场空间广阔;
利益共享:创新利益联结机制,真正带动养殖户致富,获得地方政府与社会支持。
五、实施步骤
(一)筹备期(1-8个月)
成立四方联合决策委员会,明确决策机制与沟通流程;
完成两地基地选址、规划设计与土地流转;
中农博后研究院完成品种改良与技术方案制定;
河南亿城完成数字化养殖系统开发;
对接金融机构与政府部门,落实首期投资与政策支持。
(二)试点运营期(9-24个月)
完成两地试点基地建设与设备部署;
招募并培训首批养殖户500户,启动试点养殖,年出栏10万头;
搭建国内销售渠道,完成核心产品上市;
金砖加农业启动国际市场调研与渠道对接;
总结试点经验,优化技术与运营模式。
(三)规模化运营期(25-48个月)
扩大养殖规模,发展养殖户1500户以上,实现年出栏60万头目标;
完成两地加工中心与供应链体系建设;
全面开拓国内市场,线下门店覆盖核心城市,线上商城实现全国配送;
依托金砖平台实现产品批量出口,打开国际市场;
申报国家级农业产业化龙头企业,打造全国知名品牌。
六、利益分配与风险防控
(一)利益分配
养殖户收益:每头黑猪保底收益500元,年度产业链利润按出栏量占比分红;
村集体收益:按本村养殖户年度总出栏量每头提取10元,用于乡村公共事业;
四方合作体收益:扣除养殖户分红、村集体提成及运营成本后,按四方约定比例分配利润(具体比例另行签订补充协议)。
(二)风险防控
疫病风险:建立三级防疫体系,统一提供防疫物资,定期开展技术培训,制定应急处置方案;
市场风险:签订长期采购协议,拓展国内外多元市场,开发高附加值产品,对冲价格波动;
技术风险:中农博后研究院建立技术迭代机制,全程提供技术支持,确保技术稳定性;
合作风险:签订正式合作协议,明确各方权利义务,建立定期沟通与纠纷解决机制。
七、合作保障
组织保障:成立联合决策委员会与项目执行团队,统筹推进项目建设与运营;
政策保障:积极对接两地政府,争取乡村振兴、农业产业扶持、进出口退税等政策支持;
资金保障:四方按约定足额出资,对接金融机构争取专项贷款,确保资金足额到位;
技术保障:中农博后研究院组建专业技术团队,提供全程技术指导与研发支持;
市场保障:金砖加农业与国内知名渠道商、海外采购商建立战略合作,保障产品销售。
八、合作期限与续约
合作期限:10年,自四方签订正式合作协议之日起计算;
续约约定:合作期满前6个月,四方协商续约事宜,如无异议,自动续约5年。
九、附则
本方案未尽事宜,四方可另行签订补充协议,补充协议与本方案具有同等法律效力;
本方案经四方签字盖章后生效,一式八份,四方各执两份,具有同等法律效力;
因本方案产生的争议,四方应友好协商解决,协商不成的,提交项目所在地有管辖权的人民法院诉讼解决。
合作发起单位(盖章):
城口县亿品农业发展有限公司
河南亿城鹅业云科技有限公司
金砖加农业发展(北京)有限公司
北京中农博后农业科学研究院
2025年11月18日
点击排行
-
2026-01-06
禾风牧语生态平台2026年度推广方案
-
2026-01-01
禾风牧语生态药膳餐饮10年发展愿景与战略目标
-
2026-01-01
禾风牧语生态药膳餐饮2026创造财富梦想
-
2025-12-26
禾风牧语·未来爱心企业创业方案
-
2025-12-17
致身处低谷的奋斗者与企业家们:携手禾风牧语,共筑农业阿里帝国,东山再起!
-
2025-12-14
微镜头·习近平总书记在中央经济工作会议上|“因地制宜,本质是实事求是” 人民日报
-
2025-12-09
药膳黑猪全产业链循环养殖四方合作方案
-
2025-12-07
禾风牧语生态平台五大核心板块合作模式方案
-
2025-12-07
禾风牧语致全国兄弟姐妹一封信!
-
2025-12-05
禾风牧语生态平台365会员体系招商方案——365元撬动百万收益,股权+实物双保障


