禾风牧语生态鸡煲药膳创新土鸡火锅招募合伙人


“禾风牧语生态鸡煲药膳土鸡火锅”
全国LP合伙人招募及项目落地执行方案
一、项目核心亮点
本项目由城口县亿品农业发展有限公司发起,联合河南亿城鹅业云科技有限公司、河南惠乾农业科技有限公司共同打造,依托三家发起方作为GP的资源整合能力,以“生态药膳土鸡火锅”为核心产品,布局全国餐饮市场。项目优势显著:
全链条支持:涵盖技术菜系研发、营销策划培训、供应链保障及品牌授权,提供全程保姆式服务,降低合伙人运营风险。
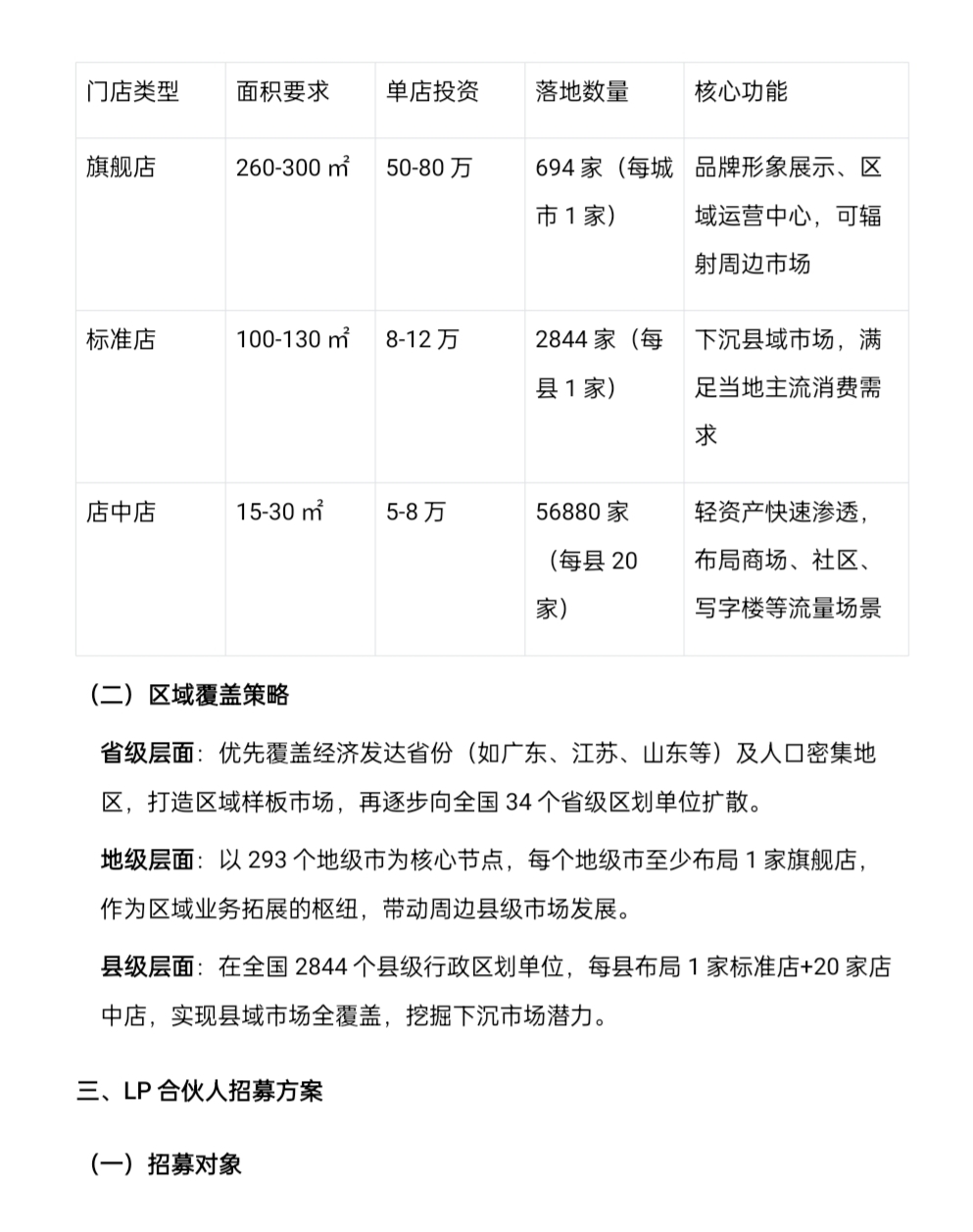
灵活投资模式:针对全国694座城市(4个直辖市、293个地级市、388个县级市)设计旗舰店、标准店、店中店三类门店,投资金额从5万至80万不等,适配不同资金实力的合伙人。
高回报保障:投资回报率稳定,4-6个月即可回本,年分红托底50%,不足部分由GP股东补贴,超50%按实际收益计算,每年6月30日、12月30日两次分红,收益明确且稳定。
广阔市场空间:按全国布局规划,每日土鸡需求达124.92万只(旗舰店)+156.42万只(标准店)+1023.84万只(店中店),市场需求旺盛,且采用会员制锁定消费者,保障长期客源。
二、全国布局规划
(一)门店类型及落地标准
认可项目商业模式、品牌理念,具有一定投资能力的个人或企业。
具备餐饮行业运营经验者优先,无经验者可通过公司培训快速上手。
拥有本地资源(如商铺资源、人脉资源、流量渠道等)者优先,利于门店快速落地和运营。
(二)股份发行及权益
股份设置:发行1000股LP股份,每股投资3000元,单人/单企业认购股份数量不限,总投资金额=认购股数×3000元。
股东权益:
分红权:按持股比例享受年收益分红,托底50%,超50%按实际收益计算,每年两次分红(6月30日、12月30日)。
资源支持:免费获得公司提供的品牌授权、技术培训、营销方案及供应链支持。
退出机制:合作周期1年起,满1年后可申请退出,公司按协议原价回购股份(具体条款以合同为准)。
权利限制:LP股东仅享有分红权,不参与公司管理及决策,确保GP股东对项目的统一运营和把控。
(三)招募流程
咨询对接:合伙人通过官方电话、微信公众号、线下招商会等渠道咨询项目详情,提交初步意向表。
资质审核:公司对意向合伙人的投资能力、本地资源等进行审核,1-3个工作日内反馈审核结果。
实地考察:审核通过后,邀请合伙人实地考察公司总部、供应链基地及样板门店,深入了解项目运营模式。
签约打款:双方签订《投资合作合同》,合伙人按合同约定支付投资款,完成股份认购。
培训赋能:公司为合伙人提供为期7-15天的系统培训,涵盖产品制作、门店运营、营销技巧等内容。
门店落地:合伙人在公司指导下完成门店选址、装修、人员招聘等工作,公司提供全程协助,确保门店顺利开业。
四、项目落地保障体系
(一)供应链保障
由城口县亿品农业主导,建立土鸡养殖基地,采用生态养殖模式,确保食材品质安全,每日按需求向全国门店配送新鲜土鸡,保障供应链稳定。
与全国知名食材供应商达成战略合作,统一采购火锅配料、药膳食材等,降低采购成本,同时保证产品口味统一。
(二)技术与研发支持
成立专业研发团队,持续研发新的鸡煲口味、药膳配方及周边产品,每季度推出新品,保持市场竞争力。
为门店提供全套技术培训,包括食材处理、烹饪工艺、品质把控等,确保每一家门店都能做出符合品牌标准的产品。
(三)营销与运营支持
品牌营销:全国统一进行品牌宣传,通过电视、网络、短视频平台等渠道投放广告,提升“禾风牧语”品牌知名度。
本地运营:为每一家门店量身定制营销方案,包括开业活动、节日促销、会员维护等,帮助门店快速打开本地市场。
数字化管理:搭建全国统一的数字化运营系统,实现门店收银、库存、会员数据的实时同步,方便合伙人远程监控门店运营情况,公司也可通过系统及时提供运营指导。
(四)风险管控
投资风险:通过托底分红机制保障合伙人收益,若年分红不足50%,由GP股东补贴,降低投资风险。
运营风险:公司提供全程保姆式服务,从门店选址、装修到开业后的运营管理,均有专业团队指导,及时解决运营问题。
市场风险:持续关注餐饮市场动态,根据消费者需求变化调整产品和营销策略,保持项目的市场适应性。
五、项目发展目标
短期目标(1-2年):完成全国30%城市的门店布局,即200家旗舰店、800家标准店、17000家店中店落地,发展LP合伙人500名,实现年销售额50亿元。
中期目标(3-5年):实现全国694座城市门店全覆盖,完成694家旗舰店、2844家标准店、56880家店中店的布局,LP合伙人达到1000名,年销售额突破200亿元,成为全国生态鸡煲火锅领域的领导品牌。
长期目标(5年以上):依托品牌优势和供应链资源,拓展产业链上下游,开展土鸡深加工、预制菜等业务,实现多元化发展,打造全国知名的农业+餐饮一体化品牌。
六、合作咨询方式
官方电话:18290281301
微信公众号:禾风牧语生态鸡煲(扫码关注获取更多项目资料)
公司地址:河南省南阳市南召县南河店镇
招商会时间:每月15日、30日在公司总部举办线下招商会,欢迎意向合伙人报名参加。
我们诚挚邀请有志之士加入“禾风牧语”项目,与三家实力企业携手,共享生态餐饮市场的巨大红利,实现互利共赢!
河南亿城鹅业云科技有限公司禾风牧语项目LP股份投资政策制度.pdf








点击排行
-
2025-12-07
禾风牧语生态平台五大核心板块合作模式方案
-
2025-12-07
禾风牧语致全国兄弟姐妹一封信!
-
2025-12-05
禾风牧语生态平台365会员体系招商方案——365元撬动百万收益,股权+实物双保障
-
2025-12-05
禾风牧语生态平台 负债者的翻身计划——零门槛、稳现金流、强资源赋能创业方案
-
2025-12-05
禾风牧语生态平台合法合规运营方案
-
2025-12-03
禾风牧语生态药膳农业联盟——全国合伙人
-
2025-12-03
禾风牧语生态药膳循环农业联盟招募方案
-
2025-12-03
禾风牧语生态药膳循环农业全国联盟 ——轻创合伙人(农业经纪人)招募方案
-
2025-12-02
禾风牧语生态循环农业全国联盟 “一乡一镇一农场”可行方案
-
2025-12-01
致创业者:携手禾风牧语,抢占县域药膳生态农业万亿蓝海——“一乡一镇一农场”资源合作邀请函


